Tecnologías Digitales en la educación
Inicio
Perspectiva normativa
Revisión de literatura
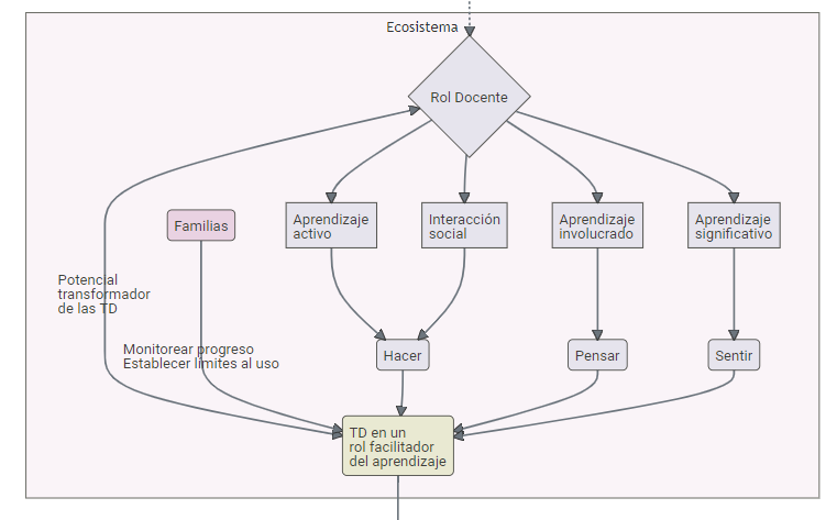
Potencial transformador de las TD
TD en clase y en el hogar
Beneficios y desafíos
Marco teórico
Teoría del cambio
Perspectiva positiva
Introducción
Metodología de análisis
Cuestionario
Hipótesis y diseño experimental
Análisis de datos
Conclusiones
Bibliografía comparada
Mapa de la sección
eduTech
Pantallas Digitales Interactivas
Ceibal
Búsqueda manual
Connected Papers
Fichas de análisis
Glosario
Sobre nosotros
Fichas sobre edutech
Categorías
Todas
(51)
2011-14
(1)
2016
(1)
2020
(4)
2021
(2)
2023
(1)
2024
(1)
5 metáforas
(1)
AI
(1)
ANEP
(1)
Adell
(2)
Ambrosi
(1)
América Latina
(1)
Barr
(2)
Bentancor
(1)
Castañeda
(2)
Ceibal
(9)
ChatGPT
(1)
DiD
(1)
Ecuador
(1)
Facebook
(1)
Finlandia
(1)
Fulhan
(1)
GEM
(2)
GPA
(1)
Israel
(1)
Junta de Andalucía
(1)
Kosovo
(1)
Noruega
(2)
OCDE
(7)
OLPC
(4)
PISA
(3)
PISA 2015
(1)
Rebour
(3)
Suecia
(1)
Turquía
(1)
UE
(1)
UNESCO
(2)
UNESCO 2024
(1)
Unesco
(1)
Unión Europea
(1)
Uruguay
(5)
Vaillant
(2)
Virginia Robano
(4)
YouTube
(1)
acceso
(5)
acción docente
(1)
aceptación
(1)
acoso
(1)
actitudes
(1)
activador de participación
(1)
actividades
(3)
actividades digitales y aprendizaje de vocabulario
(1)
adquisición
(1)
adultos
(1)
alterntiva
(1)
alumnado
(1)
análisis
(2)
análisis crítico
(1)
análisis sistemático
(1)
apps
(1)
aprendizaje
(22)
aprendizaje autónomo
(1)
aprendizaje digital
(1)
aprendizaje fuera de la escuela
(1)
aprendizaje relacional
(1)
aprendizajes
(2)
articulación
(1)
autodeterminación
(2)
autonomía
(1)
autorreflexión
(1)
beca
(1)
beneficios
(2)
bienestar
(1)
bienestar infantil
(1)
bienvenida
(1)
brecha digital
(2)
bullying
(1)
caja de herramientas
(1)
calidad
(2)
cambio educativo
(1)
caracterización
(1)
carga cognitiva
(1)
categorías
(1)
ciudadanía
(1)
comparación
(1)
comparación internacional
(1)
competencia
(1)
competencia docente
(1)
competencias
(2)
complementariedad
(1)
complemento
(2)
compromiso educativo
(1)
conectividad
(1)
conexto
(1)
conjetura
(1)
conocimiento
(1)
conocimiento disciplinar
(1)
conocimiento pedagógico
(1)
conocimiento tecnológico
(1)
contenido
(1)
contexto
(3)
covid
(2)
creencias
(2)
creencias docentes
(1)
cuestionario
(1)
datos
(1)
desarrollo
(5)
desarrollo cognitivo
(1)
desarrollo infantil
(2)
desarrollo profesional
(1)
digital
(1)
digitalización
(2)
dimensiones
(1)
diseño
(2)
dispositivos
(3)
distracción
(1)
docente
(2)
docentes
(10)
documentos
(1)
dreamer
(1)
déficit
(1)
ecce
(1)
educación
(3)
edutech
(1)
efectos
(1)
emergencia
(1)
enseñanza
(4)
enseñanza online
(1)
entorno
(1)
entornos digitales
(2)
entrevistas
(1)
equidad digital
(1)
equilibrio
(2)
escolar
(1)
escritorio móvil compartido
(1)
escuela
(4)
escuelas
(3)
estrategia
(1)
estudiantes
(9)
estudio
(1)
estudio de caso
(1)
evaluación
(3)
evaluación de impacto
(2)
evidencia
(1)
experiencia
(1)
experimento
(1)
exposición
(1)
extraescolar
(1)
factores
(1)
falta de evidencia
(1)
familia
(1)
familias
(2)
fichas
(1)
filosofía de la tecnología
(1)
formación
(4)
formación docente
(1)
habilidades
(6)
herramienta
(2)
herramientas
(1)
herramientas digitales
(1)
horas
(1)
impacto
(1)
incidencia
(1)
inclusión
(2)
inclusión digital
(1)
infancia
(5)
infantil
(1)
inglés
(1)
inicial
(1)
innovación
(2)
integración
(1)
integración pedagógica
(1)
inter-institucionalidad
(1)
interacciones
(2)
interacción
(1)
internet
(1)
investigación
(5)
investigación en tecnología educativa
(1)
juegos
(1)
laptops
(2)
lenguaje
(1)
maestra de preescolar
(1)
maestras
(1)
manipulación
(1)
marco
(1)
marco conceptual
(1)
marco teórico
(4)
matemática
(2)
material
(1)
media
(1)
medios
(1)
medios de comunicación social
(1)
medios digitales
(2)
memoria
(1)
mente creativa
(1)
modelo
(1)
modelo cualitativo
(1)
modelo holístico
(1)
modelo identificatorio
(1)
moocs
(1)
mundo conectado
(1)
métodos
(1)
móvil
(1)
ocio
(1)
online
(2)
oportunidades
(2)
organización
(1)
padres
(2)
palabras
(1)
pandemia
(1)
pantalla
(1)
pantallas
(1)
pares
(1)
participación
(1)
pedagogía
(1)
pediatras
(1)
pensamiento relacional
(1)
percepciones
(3)
plataformas
(1)
posibilidades
(1)
pre-escolar
(2)
pre-escolares
(1)
primaria
(7)
primera infancia
(3)
proceso
(2)
procesos
(1)
profesorado
(1)
programa
(1)
programas
(1)
prohibición
(1)
pros y contras
(1)
prácticas
(5)
prácticas digitales
(1)
recursos
(1)
referentes
(1)
regulación contenidos
(1)
resultados
(7)
revisión comparada
(1)
revisión de literatura
(1)
revisión literatura
(1)
revisión sistemática
(2)
riesgos
(3)
rol docente
(1)
rol facilitador
(1)
sabiduría
(1)
salidas
(1)
salud
(1)
salud mental
(2)
screentime
(1)
secundaria
(3)
seguimiento
(1)
sensorial
(1)
sentido
(1)
significado
(1)
sistematización
(1)
social media
(1)
sostenibilidad
(1)
sugerencias
(1)
supervisión
(1)
tablets
(6)
tecnología digital
(1)
tecnología en el aula
(1)
televisión
(1)
teléfonos móviles
(1)
teoría
(1)
tiempo
(1)
tiempo en pantalla
(5)
tipología
(1)
toolkit
(1)
transferencia
(2)
tratamiento
(1)
táctil
(1)
uno-a-uno
(1)
uso
(14)
uso de teléfonos en clase
(1)
video
(3)
vocabulario
(1)
The Influence of ChatGPT on the Professional Development of Elementary Education Teachers and Its Countermeasures
4 minutos
Virginia Robano
1 oct 2026
Resumen del Informe GEM 2023
5 minutos
Virginia Robano
28 ago 2024
Resumen de la tesis doctoral de Martín Rebour, 2020, cap. 3
7 minutos
Virginia Robano
9 jul 2024
Resumen de la tesis doctoral de Martín Rebour, 2020, cap. 1
6 minutos
Virginia Robano
4 jul 2024
Resumen de la tesis doctoral de Martín Rebour, 2020, cap. 2
6 minutos
Virginia Robano
4 jul 2024
Resumen del trabajo: Miradas, a cuatro años del compromiso educativo, 2011-14
6 minutos
Virginia Robano
3 jul 2024
Resumen del trabajo sobre sabiduría digital en estudiantes y docentes, 2016
11 minutos
Virginia Robano
25 jun 2024
Resumen del reporte OCDE 2024 sobre digitalización en primera infancia
4 minutos
Virginia Robano
15 jun 2024
Resumen del reporte OCDE 2024 sobre digitalización en primera infancia
9 minutos
Virginia Robano
11 jun 2024
Resumen de la revisión sistemática de literatura hecha por Crompton en 2021 sobre enseñanza de emergencia, en educación primaria
9 minutos
Virginia Robano
10 jun 2024
Resumen del reporte Finlandia 2021 sobre impacto del uso de TDE en aprendizajes, con datos de PISA
12 minutos
Virginia Robano
10 jun 2024
Resumen del reporte de Kosovo 2020 sobre evidencia en cuanto a actitudes y prácticas docentes sobre el uso de tecnología en educación pre-escolar
8 minutos
Virginia Robano
10 jun 2024
Resumen del reporte OCDE sobre uso del tiempo en pantalla, 2024
5 minutos
Virginia Robano
10 jun 2024
Resumen del artículo sobre uso de herramientas digitales en Ceibal para la enseñanza de matemática
4 minutos
Virginia Robano
4 jun 2024
Resumen del video ¿Cuál es el sentido de la escuela?
3 minutos
Virginia Robano
4 jun 2024
Resumen del reporte de Suecia sobre formación docente durante la pandemia de COVID-19, la falta de modelos identificatorios
8 minutos
Virginia Robano
3 jun 2024
Resumen del reporte de UNESCO sobre
7 minutos
Virginia Robano
2 jun 2024
Resumen del documento de la UE sobre el impacto de edutech en educación, 2024
6 minutos
Virginia Robano
31 may 2024
Resumen del artículo Trends shaping education, OCDE
4 minutos
Virginia Robano
31 may 2024
Resumen de la revisión sistemática de la literatura sobre percepciones de uso de tablets para el aprendizaje hecha por Mulet et al., 2019
9 minutos
Virginia Robano
30 may 2024
Resumen del blog sobre enseñanza online de emergencia vs aprendizaje online
5 minutos
Virginia Robano
29 may 2024
Resumen del trabajo sobre brecha digital en Uruguay, Rivoir y Pittaluga, 2012
13 minutos
Virginia Robano
28 may 2024
Mejorando los resultados educativos con tecnologías digitales
10 minutos
Virginia Robano
25 may 2024
Tecnologías Digitales para el aprendizaje
8 minutos
Virginia Robano
25 may 2024
Ventajas y desventajas
3 minutos
Virginia Robano
25 may 2024
Mejores resultados de aprendizaje
3 minutos
Virginia Robano
25 may 2024
Resumen del documento sobre aprendizaje en entornos digitales, OCDE 2019
3 minutos
Virginia Robano
16 may 2024
Resumen del documento sobre riesgos para niños en entornos digitales, OCDE 2021
6 minutos
Virginia Robano
16 may 2024
Resumen del trabajo sobre aprendizaje con TD fuera de la escuela
6 minutos
Virginia Robano
15 may 2024
Resumen del trabajo sobre adquisición de vocabulario con TD fuera de la escuela
6 minutos
Virginia Robano
15 may 2024
Resumen del documento sobre cómo generar un marco holístico de competencia docente para el mundo digital
3 minutos
Virginia Robano
12 may 2024
Resumen del documento sobre TD y cambio educativo
5 minutos
Virginia Robano
12 may 2024
Resumen del trabajo sobre tecnologías digitales en la enseñanza de lenguaje, el rol docente
6 minutos
Virginia Robano
6 may 2024
Resumen de la revisión de literatura sobre uso de tablets en la escuela, 2014
7 minutos
Virginia Robano
6 may 2024
Resumen del trabajo sobre medios digitales en edades tempranas
20 minutos
Virginia Robano
3 may 2024
Resumen del trabajo de Rachel Barr sobre inclusión equitativa y accesible de TD en edades tempranas
3 minutos
Virginia Robano
2 may 2024
Resumen del trabajo de Rachel Barr sobre aprendizaje en edades tempranas y TD
7 minutos
Virginia Robano
2 may 2024
Resumen del trabajo sobre efectos de aplicaciones móviles en el aprendizaje de niñas y niños entre 2 y 5 años
12 minutos
Virginia Robano
30 abr 2024
Resumen del trabajo sobre prohibición de uso de teléfonos en clase
6 minutos
Virginia Robano
29 abr 2024
Resumen del trabajo sobre brecha digital en Uruguay, 2023
4 minutos
Virginia Robano
24 abr 2024
Resumen del trabajo sobre impacto de Ceibal, 2017
9 minutos
Virginia Robano
24 abr 2024
Resumen del trabajo de Unesco sobre Ceibal, 2017
8 minutos
Virginia Robano
24 abr 2024
Resumen del trabajo sobre uso de tablets, Ecuador 2019
5 minutos
Virginia Robano
23 abr 2024
Resumen del trabajo qué es edutech
5 minutos
Virginia Robano
21 abr 2024
Resumen del informe GEM 2023 sobre tecnología en educación
4 minutos
Virginia Robano
19 abr 2024
Resumen del artículo Rethinking the role of technology in education
11 minutos
Virginia Robano
19 abr 2024
Resumen del blog sobre pros y contras de la tecnología en el aula
5 minutos
Virginia Robano
19 abr 2024
Resumen del informe OCDE sobre equidad digital e inclusión en educación
12 minutos
Virginia Robano
18 abr 2024
Resumen del trabajo sobre uso de tablets, Noruega 2022
10 minutos
Virginia Robano
16 abr 2024
Resumen del trabajo sobre tiempo en pantalla
6 minutos
Virginia Robano
16 abr 2024
Léeme
2 minutos
Virginia Robano
15 abr 2024
No hay resultados